
企业通信的高效运转,离不开底层端口的科学规划与规范管理。Avaya IP Office R12.2 专属端口矩阵,为企业通信系统量身打造标准化、精细化的端口使用体系,明确全场景端口配置、协议类型与安全规则,为通信设备互联互通、安全防护筑牢基础,是企业搭建稳定、安全、灵活通信网络的核心指引。
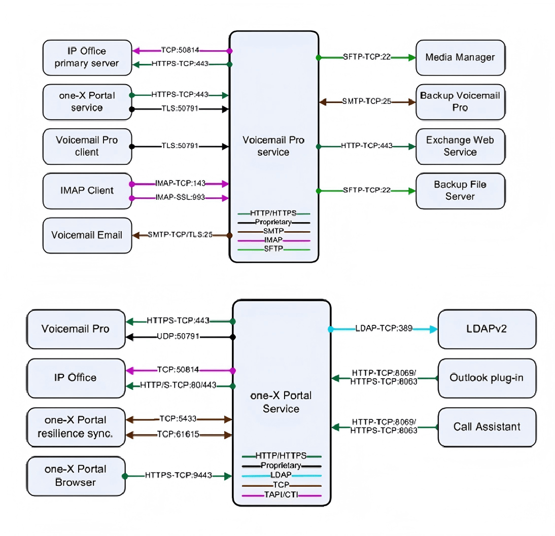
Avaya IP Office R12.2 端口矩阵清晰划分入站、出站、设备内三大通信连接类型,覆盖从基础网络服务(DNS、DHCP、NTP)、远程维护(SSH),到核心通信(SIP/H.323)、增值应用(语音信箱、协作门户)、云服务集成的全维度端口需求,明确各端口默认号、协议类型、可配置性及默认状态。
同时,矩阵针对不同端口制定差异化安全策略,搭配多维度身份认证机制,核心端口默认保障服务,非必要端口默认关闭降低风险,部分端口支持自定义配置,既避免端口冲突,又从源头减少安全暴露面,兼顾通信灵活性与网络安全性。
从传统 IP 电话、软终端部署,到 WebRTC 协作、云备份 / 升级,再到设备间内部通信,Avaya IP Office R12.2 端口矩阵均提供清晰的端口适配方案,适配中小企业单点部署、大型企业分布式架构等多种场景,为企业通信网络的搭建、防火墙策略配置、后期升级迭代提供精准、全面的端口参考依据,让企业通信连接更精准、管理更高效、防护更到位。




本文由Avaya钻石代理商——北京神州世通信息技术有限公司分享。我们致力于用专业技术,为您的企业通信系统保驾护航!




