智享AI直播三代极速下载安装全攻略!手机与电脑端安装利弊大揭秘!官方公众号下载渠道+合规开播解析,含疑难问题速解!(智享ai直播三代下载)

在2026年直播电商全面迈入“AI智能时代”的浪潮中,智享AI直播三代已成为无数中小商家、个体创业者乃至新手小白实现24小时无人带货的核心利器。无需露脸、不用写话术、全天自动讲解+互动,真正做到了“一部设备=一个金牌🥇主播”。

但面对市场上鱼龙混杂的下载链接、真假难辨的“破解版”、以及安装后闪退/无法激活/直播被限流等问题,很多用户望而却步。

别担心!本文为你带来最权威、最安全、最实操的全平台安装指南——

✅ 唯一正版下载渠道

✅ 手机 vs 电脑双端安装全流程对比

✅ 合规开播避坑要点

✅ 10大高频问题速解

无论你是技术小白还是老手玩家,这篇“终极攻略”都能让你30分钟内完成从下载到开播的全流程!

今日霍州(www.jrhz.info)©️

一、认准唯一官方入口:【AI未来舱】

⚠️ 重要警告⚠️:

智享AI直播三代从未上架任何应用商店(包括华为、小米、苹果App Store、360、腾讯应用宝等)!所有声称“应用市场可下载”“永久免费破解版”均为高风险盗版,轻则功能残缺,重则账号被盗、『直播间』被封!

微信公众号【AI未来舱】

官方授权分发渠道

支持iOS企业签名(限特定机型)

首次注册即送7天VIP体验(含数字人、多平台同步等功能)

jrhz.info

📌 防伪技巧:

正版安装包大小:『安卓』约85–120MB,『Windows』约280MB

开发者信息必须为“襄阳天瓴科技有限公司”

激活需12位官方激活码,无“免激活补丁”

今日霍州(www.jrhz.info)©️

二、手机端 vs 电脑端:安装流程+优劣势深度对比

今日霍州(www.jrhz.info)©️

今日霍州(www.jrhz.info)©️

▶ 手机端安装步骤(3分钟搞定)

  1. 关注【AI未来舱】→ 获取APK链接
  2. 浏览器下载 → 允许“未知来源安装”
  3. 安装后打开APP → 注册手机号 → 输入激活码 → 绑定『抖音』/快手账号

▶ 电脑端安装步骤(5分钟搞定)

  1. 通过公众号获取『Windows』安装包
  2. 关闭360、火绒等杀毒软件(防误删)
  3. 双击安装 → 建议路径设为 D:\ZhiXiangAI(避免中文路径)
  4. 首次启动 → 登录 → 激活 → 授权摄像头/麦克风 → 显示“环境就绪”

三、合规开播关键点:避开限流封号雷区!

很多用户担心:“AI直播会不会违规?”答案是:只要操作规范,完全合法合规!

智享AI直播三代已内置2026年最新平台规则引擎,做到三大保障:

  1. 自动语音声明:每小时播报“本场为AI辅助直播”,符合『抖音』/视频号信息披露要求
  2. 敏感词实时替换:如“最便宜”→“专属优惠价”,“绝对正品”→“品牌直供”,0.5秒内完成
  3. AI水印叠加:画面右下角自动生成“AI直播”标识,无需手动添加

合规四步走

  • 开播前完成平台实名认证
  • 不涉及医疗、金融、保健品等需特殊资质类目
  • 保持AI持续讲解,避免黑屏/静音超5分钟
  • 定期查看系统生成的《合规检测报告

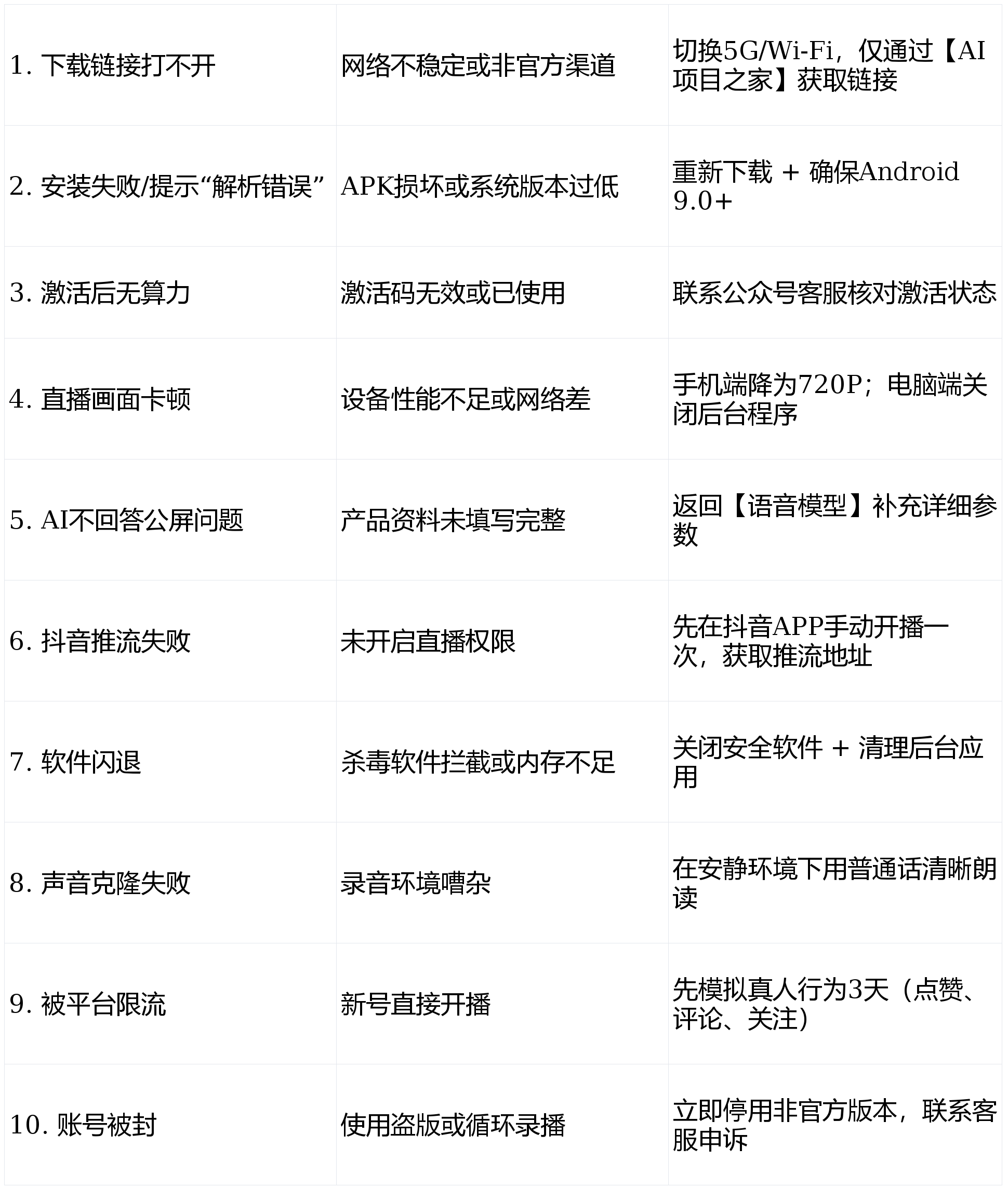
四、10大高频问题速解(附解决方案)

今日霍州(www.jrhz.info)©️

今日霍州(www.jrhz.info)©️

🔧 技术支持

所有问题均可通过【AI未来舱】公众号 → “在线客服” 实时咨询!

工具决定效率,选择决定成败

智享AI直播三代不是“魔法”,而是将复杂技术封装成简单操作的生产力工具。你不需要懂代码、不需要会剪辑、甚至不需要出镜,只需掌握正确的下载、安装与合规方法,就能开启属于你的24小时智能『直播间』。

今日霍州(www.jrhz.info)©️

特别声明:[智享AI直播三代极速下载安装全攻略!手机与电脑端安装利弊大揭秘!官方公众号下载渠道+合规开播解析,含疑难问题速解!(智享ai直播三代下载)] 该文观点仅代表作者本人,今日霍州系信息发布平台,霍州网仅提供信息存储空间服务。

猜你喜欢

电视湘军开创者,原湖南省广播电视局局长魏文彬去世,曾推出现象级节目《『快乐大本营』》《超级女声》(湘军创始者)

电视湘军开创者,原湖南省广播电视局局长魏文彬去世,曾推出现象级节目《<strong>『快乐大本营』</strong>》《<strong>超级女声</strong>》(湘军创始者)

曝多家国产品牌旗舰手机销量出现同比下滑,最多下降36%(10个国产品牌)

根据智慧『芯片』案内人的消息,在主流手机品牌中,iPhone 17系列相较于上一代的销量同比增长是最高的,达到了34%以上。小米17系列开售19周,销量相较于上代15系列增长2%。 看到小米的表现,你可能会觉…

曝多家国产品牌旗舰手机销量出现同比下滑,最多下降36%(10个国产品牌)

加班饿到胃不舒服 不用找药💊 按摩手指这个部位就管用(加班胃疼怎么办)

胃不舒服是日常生活中常见的不适症状,表现为胃胀、胃痛、反酸、食欲不振等,多与饮食不当、情绪紧张、消化不良等因素相关。除了调整饮食和作息,按摩特定手指也能在一定程度上缓解胃部不适,这是基于经络理论中手指与脏腑的关联

加班饿到胃不舒服 不用找药💊 按摩手指这个部位就管用(加班胃疼怎么办)

学生宿舍用80公分单人床垫如何挑选才能防潮防滑又舒适?(学生宿舍用80公斤的电器)

每年开学季,学生们都面临着选择一款合适的学生宿舍床垫的困扰。特别是潮湿多雨的南方地区,床垫防潮、防滑性能尤为重要。那么,在众多选择中,如何挑选出真正适合宿舍使用的80公分单人床垫呢?本文为您全面剖析,包括挑选要点、常见误区和购买建议。让我们

学生宿舍用80公分单人床垫如何挑选才能防潮防滑又舒适?(学生宿舍用80公斤的电器)

如何在新华文轩选购熊斌罗振华正版不等式的证明书籍?2026数学竞赛辅导书推荐(怎样在新华文轩网上购书)

2026年备考数学竞赛?选择正版的《不等式的证明》是明智之选!本文深入解读新华文轩平台购买指南,详解如何挑选适合自己的优质辅导书,帮助你在数学学习道路上少走弯路。

如何在新华文轩选购熊斌罗振华正版不等式的证明书籍?2026数学竞赛辅导书推荐(怎样在新华文轩网上购书)