为打造深度高效的智库思想交流阵地,雨前顾问日前举办了“ 2025 第二届雨前论坛暨产业研究专业能力竞赛 ” 。 聚焦数字经济、电子信息、医药能源、装备制造四大核心领域,设置人形『机器人』️、氢燃料电池、低空经济等17项前沿议题,紧密结合成都产业基因与资源优势提出兼具前瞻性与操作性的建议。 现将竞赛PPT开放共享,为产业决策者提供参考。
作者:雨前顾问装备制造研究部产业分析师 王强
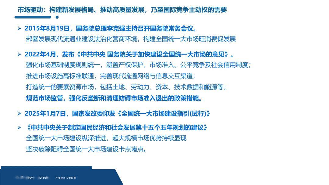
全国统一大市场建设正进入纵深推进的关键阶段。自2022年《中共中央 国务院关于加快建设全国统一大市场的意见》发布以来,国家着力强化市场基础制度规则统一、推进市场设施高标准联通、打造统一的要素资源市场,并持续规范市场监管、清理妨碍公平竞争的政策措施。2025年《全国统一大市场建设指引(试行)》进一步明确路径,旨在坚决破除市场建设的“卡点堵点”,释放超大规模市场潜力。
近期多地已展开政策清理与调整,集中体现在逐步取消或修改带有地方保护色彩的补贴与奖励措施。例如,成都市删除对制造业企业增量营收补助、上市奖励及高端人才奖励条款;广州南沙区废止高层次人才及经济贡献高额奖励;溧水、崇明、龙岗等地也相继清理会展、租金、环保运营等专项补贴。未来,针对固定资产投资补贴、园区租金减免等“经营成本支持类”政策预计也将逐步收紧,推动政策体系回归“有效市场+有为政府”的协同轨道。
面对统一大市场新格局,地方发展需着力破解当前政策协同不足的困境,加快构建产业、科技、人才、金融等高效协同的政策体系,推动国资平台深度参与产业生态建设,探索资本招商、场景招商等新型模式,并借助多层次资本市场完善产业退出机制,最终实现从“政策供给者”向“产业参与者”的角色转型。



















—




