今天分享的是:Atlas 800T A3 超节点 安全技术白皮书-华为
报告共计:30页
Atlas 800T A3 超节点安全技术白皮书核心总结
Atlas 800T A3 超节点作为『数据中心』核心ICT基础设施,其安全能力覆盖从『芯片』到系统的全层级,旨在抵御各类内外部安全威胁,为企业及行业客户的AI计算服务提供可靠保障。该白皮书详细阐述了『服务器』面临的安全风险及对应的全方位解决方案,展现了从硬件到软件的立体化安全防护体系。
『服务器』面临的安全威胁主要分为业务系统和管理系统两类,核心风险包括外部入侵者利用漏洞获取管理控制权、内部人员滥用权限等,可能导致数据泄露、设备篡改等问题。这些威胁针对数据资产、硬件资产和软件资产三大关键资产,表现为非法认证、物理侵入、固件篡改、弱口令入侵等多种攻击形式。
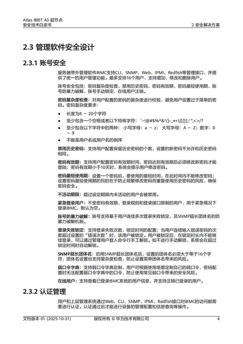
安全解决方案以自研鲲鹏CPU、昇腾NPU和iBMC『芯片』为基础,构建了多层次安全架构。管理软件安全设计尤为全面,账号安全通过密码复杂度校验、防暴力破解等机制筑牢第一道防线;认证管理支持本地认证、LDAP认证等多种模式,含双因素认证和二次认证;授权管理划分多权限组,支持自定义权限分配,实现精准管控。同时,通过证书管理保障通信身份可信,会话管理防止未授权访问,安全协议默认关闭不安全传输方式,数据加密保护敏感信息,安全配置进一步缩小访问范围。
BIOS软件安全设计聚焦登录安全与启动防护,密码需满足高复杂度要求,采用PBKDF2算法加密存储,具备防暴力破解机制,安全启动通过数字签名校验确保固件完整性。NPU设备软件安全从『芯片』、系统、应用多维度防护,包括调试接口闭锁、镜像签名认证、容器隔离、安全通信等措施,同时划分多安全面,严控网络访问权限。
业务安全方面,推行最小授权原则,通过apparmor、seccomp等技术控制容器权限,建议采用Docker Content Trust方案保障镜像完整性,防止篡改镜像运行。此外,系统还具备密钥分层管理、系统加固、日志审计、不安全版本吊销等辅助安全能力,形成闭环防护。
该超节点的安全机制继承了传统安全能力,同时新增基于可信根的安全启动等特性,全面覆盖设备全生命周期的安全需求。随着技术发展和应用场景拓展,其安全解决方案将持续迭代完善,为『数据中心』『服务器』的高效运维和稳定运行提供坚实支撑。
以下为报告节选内容




















