今天分享的是:2025 年工业网络市场概况
报告共计:20页
2025年工业网络市场概况总结
2025年工业网络市场正处于『数字化』转型的关键阶段,通信已从单纯的技术必需品升级为战略性学科,在工厂和设备互联中发挥核心作用。市场虽受经济环境、行业不确定性及部分行业产能过剩影响,2024年新安装节点较2023年下降10-11%,但长期增长态势明确,未来五年平均年增长率预计达7.7%。
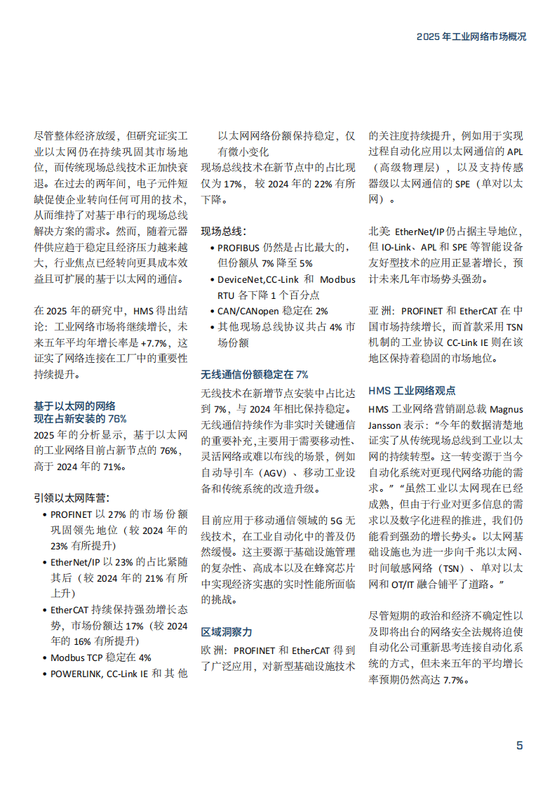
市场技术格局呈现显著转型特征,工业以太网的主导地位持续巩固,占新安装节点的76%,较2024年提升5个百分点。其中PROFINET以27%的市场份额领先,EtherNet/IP(23%)和EtherCAT(17%)紧随其后,三者共同引领以太网阵营增长。与之相对,传统现场总线技术加速衰退,新节点占比从2024年的22%降至17%,PROFIBUS等主流现场总线份额均有不同程度下滑。无线🛜通信保持7%的稳定占比,主要应用于移动设备、灵活组网及难以布线的场景,但5G在工业自动化中的普及因成本、技术等因素进展缓慢。
区域市场呈现差异化发展态势。欧洲广泛应用PROFINET和EtherCAT,同时关注APL、SPE等新型基础设施技术;北美以EtherNet/IP为主导,IO-Link、APL等『智能设备』友好型技术增长迅速;亚太地区在自动化和协作『机器人』️需求推动下发展迅猛,PROFINET、EtherCAT在中国市场持续增长,CC-Link IE凭借TSN机制保持稳固地位。
网络安全成为市场核心关切,欧盟NIS2指令、《网络弹性法案》(CRA)及RED指令等法规相继落地,对设备安全设计、漏洞管理、合规认证提出明确要求。CRA要求2027年底前相关产品全面合规,RED指令的网络安全要求也于2025年8月生效。保障工业网络安全需采取多层级措施,包括工业协议的安全扩展、设备硬件的防篡改设计及易用的安全生态系统构建,同时资产清点、网络分段、访问控制、软件更新和人员培训是提升安全防护能力的五大关键。
行业领导者普遍认为,OT/IT融合、软件功能驱动设备差异化、网络安全合规化是核心趋势。未来工业网络将朝着更高数据速率、集成网络安全、标准化互联的方向发展,PROFINET、OPC UA与TSN的无缝交互将成为工厂控制系统虚拟化的重要基石,为企业提供更高效、灵活的运营支持。
以下为报告节选内容




















