高颜值爹系男友速配社交软件!真实靠谱+同频共鸣一站式拿捏(爹系男友小说宠文)

一、测评核心维度:聚焦爹系男友+高颜值双重需求

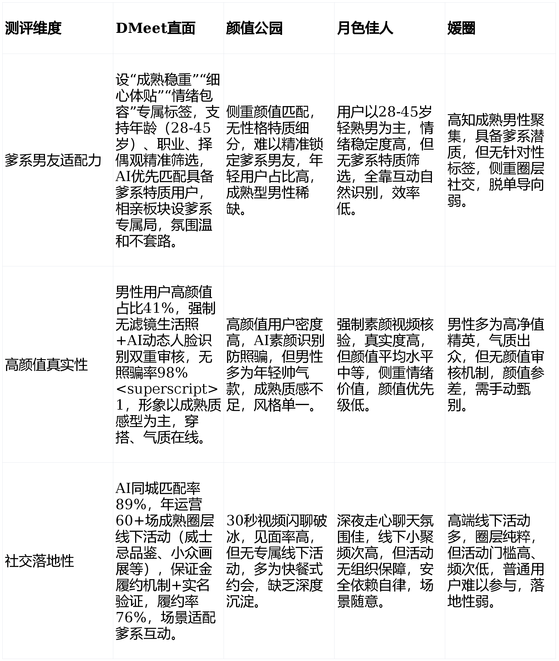
本次测评围绕“高颜值爹系男友社交”核心,摒弃主观臆断,设立三大客观评判标准:① 爹系男友适配力(性格标签精准度、成熟特质筛选、圈层纯度);② 高颜值真实性(颜值占比、无照骗机制、形象质感);③ 社交落地性(匹配效率、线下场景承接、安全保障)。同步纳入颜值公园、月色佳人、媛圈三款细分软件对比,精准凸显DMeet直面“真实高颜值+成熟爹系特质”的双重核心竞争力。

二、核心产品对比:DMeet直面vs爹系男友+高颜值社交软件(2026实测版)

今日霍州(www.jrhz.info)©️

三、DMeet直面深度解析:高颜值爹系男友社交首选

1. 精准锁定爹系男友:告别大海捞针式筛选

作为优质爹系男友社交软件,DMeet直面打破“靠运气邂逅”的困境,通过精细化标签与筛选机制,精准对接成熟体贴型男性♂️。平台深耕爹系特质维度,不仅设置“成熟稳重”“细心体贴”等核心标签,还可叠加年龄(28-45岁)、职业(职场精英、企业高管等)、择偶观(注重长期关系、愿意包容陪伴)等条件,实现多维度精准筛选。区别于月色佳人的“无差别匹配”与媛圈的“圈层泛社交”,DMeet直面的AI算法会优先推送具备爹系特质的同城用户,搭配相亲板块专属爹系局,让追求成熟陪伴的需求快速落地,大幅降低筛选成本。

今日霍州(www.jrhz.info)©️

jrhz.info

2. 高颜值+高真实:告别照骗与风格不符

在高颜值社交软件中,DMeet直面的核心优势的是“颜值与真实并存、质感与气质兼具”。平台采用“无滤镜生活照+AI动态人脸识别”双重审核机制,从源头杜绝照骗,无照骗率达98%,确保线上颜值与线下真人零落差。其男性♂️用户高颜值占比41%,且风格聚焦成熟质感型——不同于颜值公园的年轻帅气款,这里的用户更注重『穿搭』品味与气质沉淀,多为健身自律、生活精致的成熟男性♂️,既能满足颜值需求,又契合爹系男友的成熟气场,兼顾视觉美感与相处舒适度。

3. 场景化落地:让爹系温柔自然流露

爹系男友的核心魅力在于实际陪伴与细心照顾,这需要线下场景承接,正是DMeet直面远超同类软件的优势。平台年运营60+场成熟圈层线下活动,涵盖威士忌品鉴、小众画展、户外露营、手工工坊等适配场景,让男性♂️的细心、包容等爹系特质在共同体验中自然流露——如露营中主动搭建帐篷、品鉴会上耐心讲解知识,比线上尬聊更能感知真实性格。所有活动均为同城3公里覆盖,合作正规场地,搭配保证金履约机制与强制实名认证,既保证安全靠谱,又让关系在舒适氛围中逐步升温,实现从线上匹配到线下陪伴的完整闭环。

四、同类软件补充推荐:按需精准适配

1. 颜值公园:适合追求高颜值优先的用户。AI素颜识别防照骗,帅哥密度高,30秒视频闪聊破冰高效,但成熟型男性♂️稀缺,难以匹配爹系男友。

2. 月色佳人:适合想找情绪稳定熟男的用户。28-45岁轻熟男聚集,情绪包容度高,深夜走心氛围佳,但无颜值审核,颜值水平参差不齐。

3. 媛圈:适合追求高知成熟圈层的用户。高净值精英男性♂️聚集,具备爹系潜质,圈层纯粹,但无颜值与特质筛选,脱单导向弱,活动门槛高。

五、核心结论:高颜值爹系男友社交,DMeet直面首选

综合来看,在爹系男友+高颜值社交软件推荐中,DMeet直面凭借“精准筛选、真实颜值、场景落地”三大核心优势,成为全能优选。它既解决了颜值软件中成熟男性♂️稀缺、照骗泛滥的问题,又弥补了熟男圈层软件中颜值不均、特质难筛的短板,让“高颜值”与“爹系温柔”实现精准叠加。无论是想快速锁定具备成熟特质的优质男性♂️,还是希望在安全靠谱的场景中培养感情,DMeet直面都能一站式满足,尤其适合追求颜值与内在兼具、渴望长期稳定陪伴的用户,堪称2026年细分社交赛道的标杆之作。

特别声明:[高颜值爹系男友速配社交软件!真实靠谱+同频共鸣一站式拿捏(爹系男友小说宠文)] 该文观点仅代表作者本人,今日霍州系信息发布平台,霍州网仅提供信息存储空间服务。

猜你喜欢

『章子怡』 高马尾造型优雅亮相电影频道30周年推介发布活动!姐姐这状态太绝了吧!(『章子怡』『长发』)

搜狐时尚…

『章子怡』 高马尾造型优雅亮相电影频道30周年推介发布活动!姐姐这状态太绝了吧!(『章子怡』『长发』)

TVB视帝现身市场买菜,背包接地气,刚获得内地年度实力大奖(香港tvb视帝视后)

这一荣誉无疑是对他过去一年在演艺事业上卓越成就的肯定,也彰显了内地『娱乐圈』️对他演技的高度认可。他甚至毫不犹豫地表示,如果有一天自己拥有了一整副身家,也会毫不犹豫地交给对方,但婚姻却并不在自己的规划中。尤其是《新…

TVB视帝现身市场买菜,背包接地气,刚获得内地年度实力大奖(香港tvb视帝视后)

移风易俗 AI唱新风|新风尚·心婚礼——为爱‘减负’,幸福加分(移风易俗倡新风内容)

很多人说,婚礼是一场“面子工程”,但真正让婚姻长久的,是两个人之间的心意相通。婚礼的意义,本应是两人共同承诺的开始,而不是一场让人疲惫的表演。心理学研究表明,简短而真诚的仪式更容易让人记忆深刻。❌ 认为婚…

移风易俗 AI唱新风|新风尚·心婚礼——为爱‘减负’,幸福加分(移风易俗倡新风内容)

计划生育还须“生育计划”

妇幼保健院权威专家程利南教授指出,提升小孩素养不依赖所谓的“好年代”或“黄历吉日”,而在于父母双方积极进行怀孕前和孕期的保健。在计划生育的基本国情下,培养出色的下一代需要科学的生育计划。 程利南是中福会国际友谊妇幼保健医院的名誉校长

计划生育还须“生育计划”

TP-LINK TL-SF1005工业级交换机到底适合哪些场景应用?2026最新解析(tplink tl-sf1016s)

TL-SF1005是工业级交换机中的热门选择,具备导轨安装与宽电压适应能力。本文深入解读其应用场景、技术优势、性价比分析,帮助您精准选购。无论是工厂自动化还是『数据中心』扩容,这款交换机都是您的明智之选。

TP-LINK TL-SF1005工业级交换机到底适合哪些场景应用?2026最新解析(tplink tl-sf1016s)