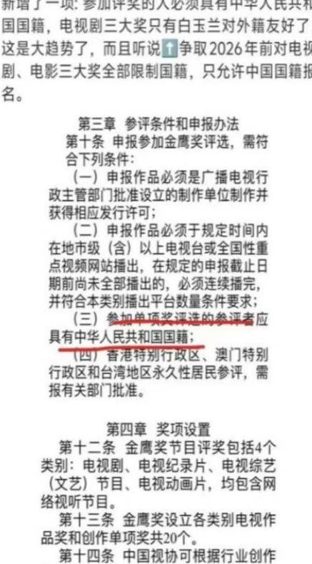
38岁的『刘亦菲』,曾被谣言缠身,曾因国籍问题被取消评奖资格(38岁的『刘亦菲』现状)
娱乐fjmyhfvclm0阅读 她从小就是人们口中的“美人胚子”,是『娱乐圈』️公认的“女神”,年仅15岁就让成千上万的男生和女生为之倾倒。可惜,似乎总有一些人看不惯她的光芒,自出道以来,围绕她的谣言和绯闻不断增加,甚至连她的一番解释也被视作错误。

今日霍州(www.jrhz.info)©️

今日霍州(www.jrhz.info)©️

今日霍州(www.jrhz.info)©️
jrhz.info 
今日霍州(www.jrhz.info)©️

今日霍州(www.jrhz.info)©️

今日霍州(www.jrhz.info)©️

今日霍州(www.jrhz.info)©️

今日霍州(www.jrhz.info)©️

今日霍州(www.jrhz.info)©️

今日霍州(www.jrhz.info)©️

今日霍州(www.jrhz.info)©️

今日霍州(www.jrhz.info)©️
[免责声明] 文章中的时间、过程和图片均来源于网络,旨在传播正能量,严禁低俗等不良引导。请观众理性看待,不对号✔️入座,避免进行人身攻击。若本文涉及版权©️或图片侵权问题,请及时联系作者,我们将予以删除。信息来源:百科『刘亦菲』个人资料,2025年亚太地区最具影响力青年女性♀️榜单正式发布,『刘亦菲』、贾玲等上榜!环球网-百度百家 #『刘亦菲』ELLE3月开季刊封面# #『刘亦菲』ELLE黑白双影大片# #『刘亦菲』羽毛头#.微博.『刘亦菲』『陈晓』中国电视海外推广大使 白玉兰奖新焦点.中华网
特别声明:[38岁的『刘亦菲』,曾被谣言缠身,曾因国籍问题被取消评奖资格(38岁的『刘亦菲』现状)] 该文观点仅代表作者本人,今日霍州系信息发布平台,
霍州网仅提供信息存储空间服务。